当前位置: 首页 > 学院新闻 > 正文

喜报|李永泉团队科研成果入选国家重点推广科技成果

2025-09-03 williamhill英国 点击:[]


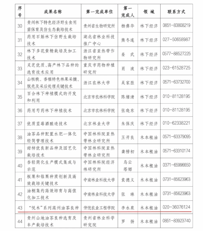
    近日,国家林业和草业局公布集体林权制度改革重点推 广科技成果,williamhill英国李永泉教授团队培育的“悦木”系列高州油茶良种成功入选。

“悦木”系列高州油茶良种的选育历经williamhill英国中文梁月光老师等几代仲恺人的努力,依托广东省重点领域研发计划和广东省林业科技创新等重大项目,在广东省惠州市、阳江市、韶关市等地建立试验林,高州油茶系列良种的特点是长势壮旺、采收成本低;果实成熟期为10月下旬至11月上旬,平均单果鲜重40.1至77克,鲜果出籽率30.18%至47.1%,鲜出仁率36.5至59.1%,干仁出油率42.79%至53.8%,亩产油量38.30至62.51千克。

据悉,williamhill英国李永泉教授领衔的油茶团队,多年来聚焦广东本土的高州油茶研究,除选育系列优良品系、集成创新高州油茶高效栽培技术,还研发山茶籽油系列护肤品,油茶育种和副产品有关的研究成果发表在Journal of Hazardous Materials和Food Chemistry等国际知名期刊上,取得多项专利授权。团队成员每年坚持带领学生到全省各县市基层开展油茶技术服务和实践锻炼,坚持将论文写在大地上,在践行乡村振兴战略中取得良好的社会效果。









 

上一条:“双百行动”进行时|williamhill英国科技特... 下一条:“双百行动”进行时|williamhill英国专家团...

关闭